首页
国内展会
国际展会
国内展馆
国际展馆
小程序
立即登录
首页
国际展会
2026越南国际家具家居暨建筑装饰博览会(VIFA House & Building))
2026越南国际家具家居暨建筑装饰博览会(VIFA House & Building))
展会票种
:
免费
开展日期
:
2026/09/02 ~ 09/05
举办场馆
:
越南胡志明(西贡)国际会展中心(SECC)
立即订阅
展位申请
收藏数量(0)
分享至:
基本信息
所属行业
#家具
#家居
举办周期
一年两届
观众人数
20000+
展商数量
500+
展出面积
20000㎡
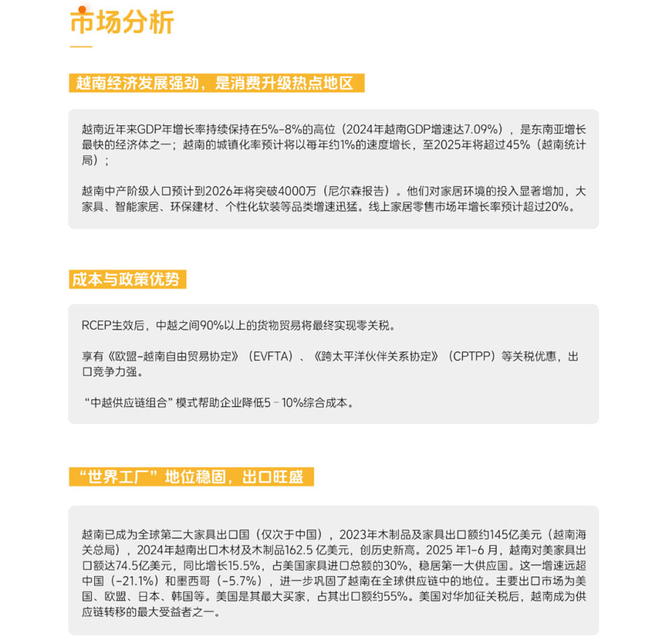
展会详情
往期精彩
微信扫一扫
手机查看此展会
同期展会
IIFEX 2026第十六届印度尼西亚泗水国际食品及加工展览会(EASTFOOD)
2026/06/18 ~ 06/21
免费
倒计时23天
美国芝加哥国际办公家具展览会 NEOCON
2026/07/08 ~ 07/10
免费
倒计时43天
SIAL 西雅国际食品和饮料展览会 (吉隆坡)
2026/07/21 ~ 07/23
免费
倒计时56天
第十一届越南国家体博会暨越南国际体育用品及运动时尚贸易博览会
2026/08/13 ~ 08/15
免费
倒计时79天
日本东京国际礼品展(TIGS秋)
2026/09/02 ~ 09/04
¥
0
起
英国伯明翰秋季国际消费品博览会Autumn Fair
2026/09/06 ~ 09/09
免费
2026越南国际家具家居暨建筑装饰博览会(VIFA House & Building))
日期:2026/09/02 ~ 09/05
立即订阅
展位申请
客服
小程序
关于我们
公司简介
隐私协议
展会合作
免责声明
联系我们
4000-859-608
(服务时间:工作日 9:00-18:00)
总机
:021-60822089
邮箱
:hi@zhandaren.com
客服微信
展大人 平台公众号
展大人 微信小程序
沪ICP备19012689号-1
沪公网安备 31011402005884号
版权所有@展大人会展平台:参展观展,找展大人!