
2025年10月11日至14日,环球资源香港展一期将在亚洲国际博览馆盛大启幕。本届展会聚焦消费电子、电子元件及游戏三大热门领域,以“链接全球商机,赋能产业创新”为内核,汇聚全球优质企业与行业精英力量,为亚太乃至全球科技产业交流注入强劲活力。
✅ 逾 4,100 个展位覆盖多个主题展馆
✅ 超过 2,000 家参展商—其中 35% 为新展商!
✅ 超 150,000 件前沿创新展品涵盖电子产品、游戏、移动科技等领域
温馨提示:请实名填写个人信息,观展请携带身份证原件、实名验证入场。(电子门票将以邮件的方式发送,请务必填写正确邮箱)
01、入馆流程
实名入场:2025年10月香港展会期间,所有买家须佩戴实体入场证入场。请提前下载环球资源 APP,获取入场证兑换码,以便在现场打印纸质胸牌,告别排队烦恼!

重要提醒
千万不要忘记携带港澳通行证
千万不要忘记携带港澳通行证
千万不要忘记携带港澳通行证
重要事情说三遍哦!
02、展馆分布





03、展会亮点






环球资源游戏展
2 号馆 | 500+ 个展位


🏆 KOL 暨买家游戏外设最佳人气投选活动
2 号馆 | 游戏及电竞酷玩区


行业专家深度解析电竞
与科技融合带来的全新商机

海外设厂展商
集中展示在孟加拉、柬埔寨、印度、印度尼西亚、 老挝、马来西亚、墨西哥、缅甸、泰国、 土耳其、越南等地设立制造工厂的优质供应商,为您提供全球化产能布局与高性价比采购解决方案。

浙江展团
汇聚浙江优势企业,集中展示电子产品及电子元件制造特色与实力。




04、同期活动

新品发布会
时间
10 月 11 日,14:00 至 15:00
10 月 12 日,14:00 至 16:00
10 月 13 日,14:00 至 16:00
地点
9 号馆

环球资源创新大奖
时间
10 月 11 日,16:00 至 18:00
地点
2 号馆论坛区
研讨会

05、展馆交通
展馆:香港·亚洲国际博览馆
地址:香港新界离岛区赤鱲角香港国际机场的北面
地铁:机场快线“博览馆”站下车。
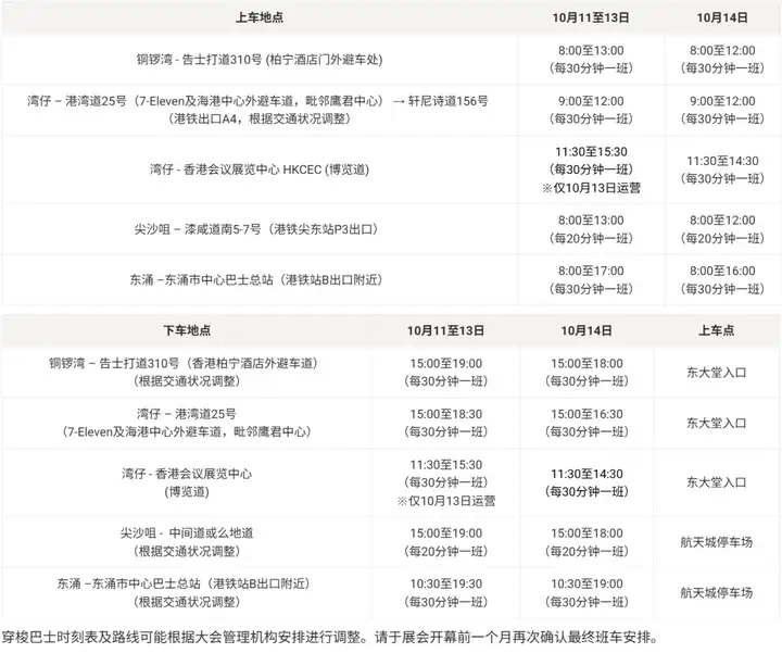
🚌 免费穿梭巴士
每隔30分钟一班,途经香港五大热门城区。
环球资源香港展一期展会

🎫 机场快线往返车票
完成预登记的买家可凭名片及入场证兑换码/实体入场证,于九龙站或香港站兑换机场快线免费车票一张,用于当日往返亚洲国际博览馆。
🕗 柜台兑换车票时间
10月11日 9:00–16:30
10月12日 9:00–16:30
10月13日 9:00–16:30
10月14日 9:00–15:00



首页





