PESIC 2025成都光伏与储能大会:参会指南一键解锁~(日程+嘉宾+交通)
2025-11-17 10:35:04

大会名称:2025第八届中国国际光伏与储能产业大会(PESIC 2025)
大会主题:光储同辉 融合赋能 智创未来
大会时间:2025年11月17日-20日(星期一至星期四)
大会地点:四川·成都
大会规模:主会议1500人,平行会议300-400人
举办方式:以“线上+线下”相结合的方式举办
大会基本信息
展览时间
2025年11月17日 星期一 9:00-17:00
2025年11月18日 星期二 9:00-17:00
2025年11月19日 星期三 9:00-17:00
2025年11月20日 星期四 9:00-14:00
展览地点
四川·成都世纪城新国际会展中心
参展范围
光伏城市馆(1号馆)
- 国家及其他省市政府光伏产业规划、发展及成果展示
光伏产业馆(2号馆)
- 光伏原材料:硅石、硅块/硅粒、硅锭、硅片
- 光伏电池:光伏电池片生产商、代理商、经销商及分销商等
光伏装备馆(3-4号馆)
- 硅棒硅块硅锭生产设备:全套生产线、铸锭炉、坩埚、生长炉、其他相关设备
- 硅片晶圆生产设备:全套生产线、切割设备、清洗设备、检测设备、其他相关设备
- 电池生产设备:全套生产线、蚀刻设备、清洗设备、扩散炉、覆膜设备/沉积炉、丝网印刷机、其他炉设备、测试仪和分选机、其他相关设备
- 电池板/组件生产设备:全套生产线、测试设备、玻璃清洗设备、结线 焊接设备、层压设备等
- 薄膜电板生产设备:非晶硅电池、铜二硒电池CIS/CIGS、镉碲薄膜电池CdTe、染料敏化电池DSSC生产技术及研究设备
光伏系统及应用馆(5-6号馆)
- 光伏组件:光伏组件生产商、组件安装商、代理商经销商及分销商等
- 光伏原材料:封装玻璃、胶膜、背板、其他原料
- 光伏相关零部件:蓄电池、充电器、控制器、转换器、记录仪、逆变器、支架系统、追踪系统、太阳电缆等
- 储能产品:各类蓄电池、储能电源、超级电容器、可再生燃料电池、液流电池、储能电站、EPC工程、储能系统解决方案等
- 光伏应用产品:灯类产品、供电系统、移动充电器水泵、太阳能家居用品及其他太阳能产品
大会日程

拟邀嘉宾









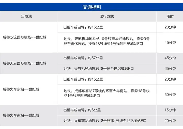
大会交通
展馆:成都世纪城新国际会展中心
地址:四川省成都市武侯区世纪城路198号



首页





